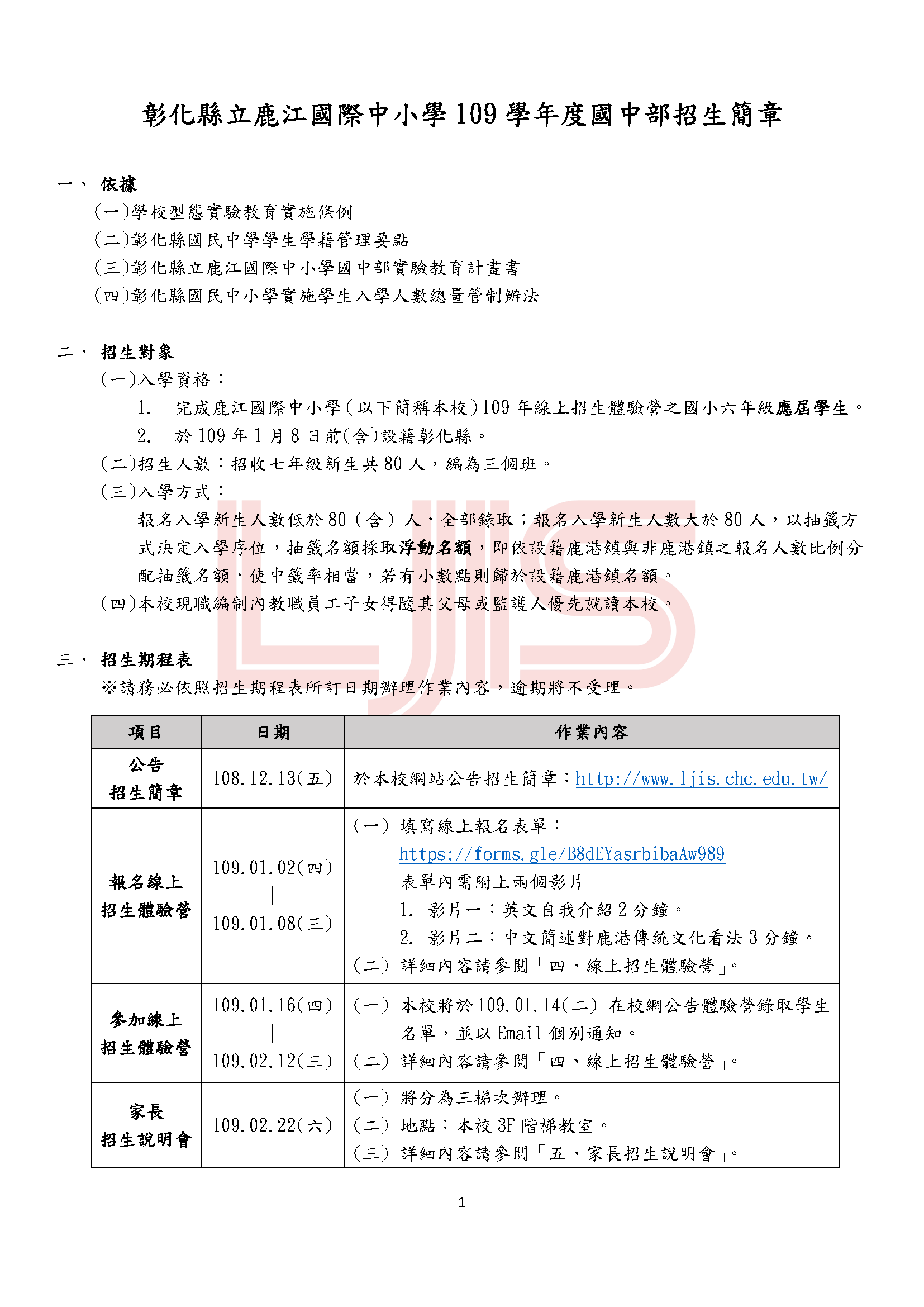
轉知本縣鹿江國際中小學109學年度七年級新生招生簡章

上一則公告 下一則公告

一般公告 / 張貼者 註冊組長    


張貼日期: 2019-12-20 20:34:36  點閱:1568


 

說明:

一、旨揭簡章業經本府108129日府教學字第1080434161號函核備在案。

二、請六年級級任老師轉知學生及家長,確保有意報名學生掌握時程,維護升學權益,相關資訊請見https://reurl.cc/zyEp5y

三、檢附招生簡章乙份。


近月內熱門公告
  • 2025-10-07 143
      114學年度『 著色、繪畫比賽得獎名單 』
  • 2025-10-13 84
      彰化縣線西鄉線西國民小學 114 學年度第3次代理教師甄選簡章 (一...
  • 2025-10-22 80
      彰化縣線西鄉線西國民小學 114 學年度第3次代理教師甄選第3階段...
  • 2025-10-07 71
      114學年上學期午餐第7周菜單
  • 2025-10-17 61
      賀!六 2 黃亮羽 參加彰化縣114學年度學生美術比賽榮獲佳績
  • 2025-10-13 60
      114學年上學期午餐第8周菜單
  • 2025-10-21 58
      彰化縣線西鄉線西國民小學 114 學年度第3次代理教師甄選簡章 (一...
  • 2025-10-20 53
      賀!五4 黃湘晴 、三3 許祐嘉 參加114年『攜手童行環保彩繪』繪...
  • 2025-10-23 53
      賀!本校棒球隊參加114年彰化縣縣長盃棒球錦標賽,榮獲第三名,感...
  • 2025-10-09 51
      「中華民國115年政府行政機關辦公日曆表」,請同仁下載使用
  • 2025-10-20 49
      彰化縣線西鄉線西國民小學 114 學年度第3次代理教師甄選簡章 (一...
  • 2025-10-08 46
      「2025台灣設計展在彰化」系列活動
  • 2025-10-20 46
      114學年上學期午餐第9周菜單
  • 2025-10-13 44
      轉知:「2025鹿港四季紅秋收系列活動-『變裝總動員:搞怪來報到...
  • 2025-10-07 43
      具有--職前曾任偏遠地區學校代理教師並經依106年5月26日修正後師...
  • 2025-10-22 41
      賀!四3 陳韋誠 、五2 陳榆捷 、五3 陳昫嬡 參加彰化縣114年「理...
  • 2025-10-21 40
      《轉知》有關大陸委員會建置「常態化制度化查核軍公教人員不得在...
  • 2025-10-27 38
      賀!六 2 黃亮羽 參加彰化縣114年度『防治網路成癮繪畫比賽』榮...
  • 2025-10-16 37
      賀!四1 林祐阡 參加114年彰化縣理事長盃全國跆拳道錦標賽榮獲佳...
  • 2025-10-23 33
      轉知:國立自然科學博物館敬邀貴校參加921地震教育園區 (下稱園...